
2025-12-09
The failure to charge or unstable data transfer through a data cable is a very common and frustrating issue. Its root causes can be categorized into three main types: physical connection problems, cable and accessory issues, and device-related problems.
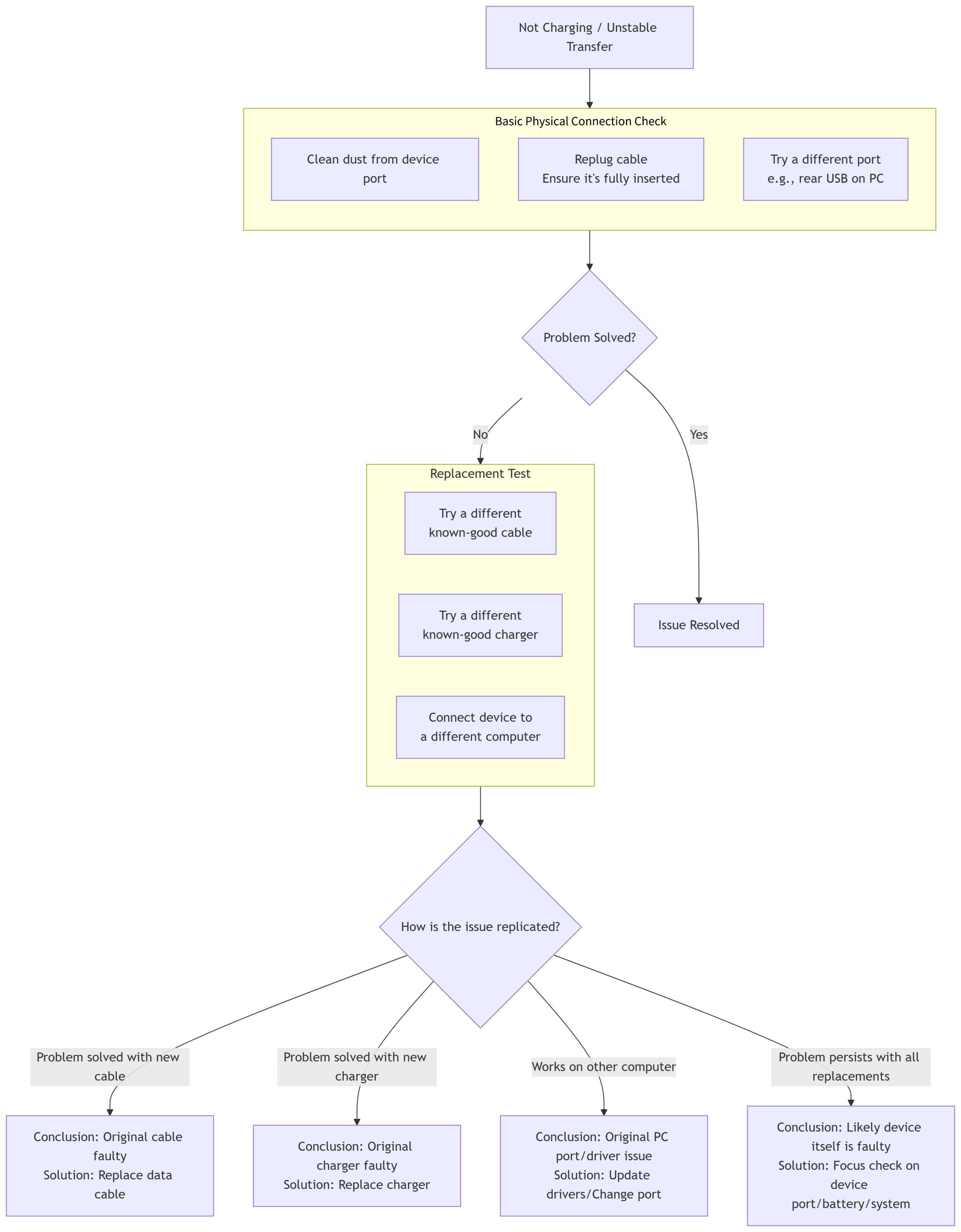
You can quickly pinpoint the issue by following the troubleshooting flowchart below:

1.Poor Connection:
Dirt and Oxidation: Lint, dust, or oxidized metal contacts accumulated in the device’s port or on the cable connector increase resistance, affecting charging and data transfer.
Physical Damage: A loose port, bent or sunken pins. Repeated plugging and unplugging can wear out the port, leading to an unstable connection.
Not Fully Seated: The cable isn’t plugged in completely; it might look connected but only some pins are making contact.
2.Cable Damage (External):
The cable has been pinched under weight, overly bent, or tied in knots, causing internal wires to break partially. This leads to intermittent charging and failed data transfers.
The cable has been chewed by a pet or has surface damage, which can cause internal short circuits or breaks.
1.Data Cable Quality or Damage (Internal):
Inferior Materials: Cables made with Copper-Clad Aluminum (CCA) or other poor-quality materials have high resistance and cannot meet the demands of fast charging, resulting in slow or no charging.
Lack of Certification: For Apple Lightning cables, those without MFi certification may be blocked by the system, preventing charging and data transfer. For USB-C, cables lacking an E-Marker chip cannot support high-voltage fast charging and high-speed data transfer.
Internal Wire Break: The internal wires are on the verge of breaking due to long-term bending, with no visible external signs.
2.Charger (Adapter) Problems:
Insufficient Power: Using an underpowered charger for devices with large batteries (like phones and tablets) may only maintain the current charge level or charge extremely slowly.
Poor Quality: Low-quality chargers have unstable output, with fluctuating voltage and current, which can cause the device to connect and disconnect repeatedly, potentially damaging it.
3.Computer USB Port Issues:
Insufficient Power: The front USB ports on a computer or certain hubs may output less than 500mA, causing very slow charging or even power drain when a phone is connected.
Driver Issues: Outdated or conflicting USB controller drivers can cause unstable data transfer and disconnections.
Port Settings: The “power delivery during sleep” function for USB ports might be disabled in the computer’s BIOS settings.
1.Device Port Issues: Similar to the first point, but the problem lies with the port on the device itself, such as a loose or dirty charging port on the phone.
2.Battery Failure: The battery is severely aged and can no longer hold a charge effectively.
3.System Software Issues:
Bugs in the device’s operating system might mismanage the charging state.
For data transfer, the computer’s OS or the device’s file system might be faulty.
4.Motherboard Hardware Failure: Damage to the device’s charging IC chip or circuit is the most serious scenario.
When you encounter these problems, stay calm and troubleshoot in the following order: from external to internal, from simple to complex.
1.Check Physical Connections First: 90% of issues can be resolved by cleaning the port, replugging the cable firmly, and trying a different socket.
2.Use the Replacement Method: This is the core troubleshooting step. Try a different cable, a different charger, and a different computer. This will immediately identify which component is at fault.
3.Pay Attention to Software Prompts: Does the device show an “This accessory is not supported” alert? Are there exclamation marks in the Windows Device Manager? These are important clues.
4.Invest in Quality Accessories: Choosing cables and chargers from reputable brands with official certification (like MFi) can prevent many problems at the source.
5.Seek Professional Help: If the problem persists after replacing all external accessories, the issue likely lies with the device itself. Contact official after-sales service or a professional repair technician for inspection.

John Lu is an expert in sourcing products from China for JustChina. He helps buyers take advantage of Made-in-China. John has extensive experience vetting suppliers, negotiating deals, inspecting products, combining orders, and organizing shipping.
He understands Chinese export and business culture well, which helps him always get the best deal for clients. He is passionate about assisting foreign buyers to tap into the vast potential of Made-in-China and make as much money as possible.
With John at the helm of your sourcing needs, you can expect:
Streamlined ordering process: You can focus on running your business, as JustChinait will handle everything from sourcing to shipping.
Expert negotiation: You will get the best possible supplier and deal, saving you a lot of headaches.
Quality assurance: Your order will be inspected before the delivery, so you get what you paid for.
Efficient logistics: Your orders from multiple suppliers can be consolidated and shipped to your doorstep.
Partner with John and unlock the full potential of Made in China for your business.
Reasons why the data cable does not charge/data transmission is unstable
>What does a usb cable consist of
>Advantages of USB Type-C Cable
>USB 2.0 Type B Vs. USB 3.0 Type B: What Are the Differences?
Chinese Suppliers can help! We offer a unique solution to fulfill your orders easier, boost your profits, and simplify your business.